手机版 | 登陆 | 注册 | 留言 | 设首页 | 加收藏
当前位置: 网站首页 > 各地资讯 > 青海 > 文章 当前位置: 青海 > 文章

西宁中院出奇葩判决结果来了:改判宏峰公司不承担责任

时间:2024-06-07    点击: 次    来源:法讯网    作者:李海波 - 小 + 大

西宁中院出奇葩判决结果来了:改判宏峰公司不承担责任

  独立撰稿人 李海波

    近日宏峰公司收到了青海省西宁市湟中区人民法院(2023)青0122民初4925号民事判决书:改判宏峰公司不承担责任。这给法讯网2023年5月3日发布的《西宁中院出奇葩判决:支持上诉人请求,反而判决上诉人承担责任》画上了句号。

    文章显示:2016年3月,宏峰公司中标案涉项目。合同签订后,宏峰公司将该工程转包给实际施工人吕忠义。由其自行组建了项目部并自行聘请了人员、材料、设备等进行了施工,项目竣工验收审定金额为114758171.41元。 2019年5月31日,宏峰公司与实际施工人吕忠义结算完毕,将全部工程尾款支付给了实际施工人。实际施工人出具《承诺书》、《确认书》、《收条》,确认收到宏峰公司114758171.41元。 实际施工人吕忠义承诺该项目所有款项已与宏峰公司全部结清,如该项目今后产生的一切法律责任与经济责任以及维修保养责任等均由本人承担,与宏峰公司无关。

    2022年6月,宏顺公司以与宏峰公司存在合同关系为由向西宁市湟中区人民法院提起了诉讼,宏峰公司申请追加实际施工人吕忠义为被告。湟中区人民法院作出一审判决,判决实际施工人吕忠义对原告承担支付责任,宏峰公司承担连带支付责任。

    宏峰公司不服西宁市湟中区人民法院作出的一审判决,向西宁市中级人民法院提起上诉,西宁市中院于2023年3月22日组织开庭询问,27日即作出(2023)青01民终75号民事判决书,支持了上诉人宏峰公司的上诉请求,撤销了一审法院对宏峰公司承担连带责任的判项,但却在实际施工人吕忠义没上诉的情况下改判吕忠义不承担责任,由上诉人宏峰公司对被上诉人宏顺公司承担全部支付责任。

百度该文章网页很多

    文章发表后引起了社会强烈反响,多家网站转发。法询关注快手号播放量更是高达17万多人次。

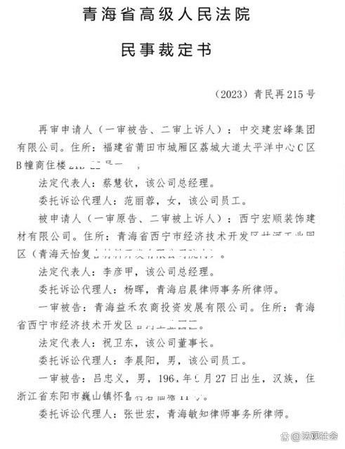
      之后青海省高级人民法院2023年12月11日下达了(2023)青民再215号民事裁定书:再审申请人宏峰公司因与被申请人西宁宏顺装饰建材有限公司(以下简称宏顺建材公司),一审被告青海益禾农商投资发展有限公司(以下简称益禾公司)、吕忠义建设工程施工合同纠纷一案,不服青海省西宁市中级人民法院(2023)青01民终75号民事判决,向本院申请再审。本院于2023年7月5日作出(2023)青民申368号民事裁定,提审本案。本院依法组成合议庭,于2023年11月13日公开开庭审理了本案。再审申请人宏峰公司的委托诉讼代理人范丽蓉,被申请人宏顺建材公司的委托诉讼代理人杨晖,一审被告益禾公司的委托诉讼代理人李晨阳,一审被告吕忠义的委托诉讼代理人张世宏、武亚楠到庭参加诉讼。本案现已审理终结。

    本院再审认为,本案中,益禾公司系通过招投标程序确定案涉工程的承包单位为宏峰公司,结合宏峰公司一审陈述及再审中证人于鸿雁的证言,本案吕忠义系以宏峰公司的名义参与案涉工程投标。宏峰公司中标后,以内部承包方式与吕忠义签订了《内部责任承包合同》。据此,本案应结合案涉《内部责任承包合同》的约定和实际履行情况以及工程款的拨付过程等事实,查明吕忠义与宏峰公司之间的法律关系。在此基础上,进一步认定宏顺建材公司是否有权要求宏峰公司承担支付工程款的责任。一审法院以宏峰公司与吕忠义之间系挂靠关系为由,认定宏峰公司对宏顺建材公司的工程款承担连带支付责任,二审法院认为一审此节认定错误,但又在未查明实际施工人与被挂靠单位是否存在合同关系的情况下,判令宏峰公司承担支付工程款的责任,属事实认定不清。此外,本案宏顺建材公司的一审诉讼请求为判令宏峰公司向宏顺建材公司支付欠付工程款及利息,益禾公司承担连带还款责任。审理过程中,宏顺建材公司虽申请追加吕忠义为被告,但并未主张吕忠义承担支付责任,庭审中宏顺建材公司并未变更其诉讼请求,一审法院亦未对此予以释明,径行判令吕忠义承担支付欠付工程款的责任,属超出原告诉讼请求裁判。因本案原审认定基本事实不清,且一审超出原告诉讼请求裁判,故将本案发回一审法院重审。

    依照《中华人民共和国民事诉讼法》第二百一十四条、第一百七十七条第一款第三项规定,裁定如下:一、撤销青海省西宁市中级人民法院(2023)青01民终75号民事判决及青海省西宁市湟中区人民法院(2022)青0122民初2699号民事判决;二、本案发回青海省西宁市湟中区人民法院重审。宏峰公司预交的二审案件受理费12149元,予以退回。

上一篇:高原风景区中如何建设绿色公路?——青海加西公路项目一线见闻

下一篇:没有了

推荐阅读
法询网诚征合作 | 合作网站 | 联系《中法网》 | 关于《中法网》
京ICP备2005107288号  |   QQ:773977605  |  地址:WWW.CNLAW.WANG  |  电话:88888888  |