手机版 | 登陆 | 注册 | 留言 | 设首页 | 加收藏
当前位置: 网站首页 > 中法独家 > 文章 当前位置: 中法独家 > 文章

法学专家:石如玉、海南水安公司索要中水六局的施工款项没有合法依据

时间:2022-06-04    点击: 次    来源:不详    作者:李海波 - 小 + 大

法学专家:石如玉、海南水安公司索要中水六局的施工款项没有合法依据

      文/李海波


    2018年1月10日,海口居民石如玉与中国水利水电第六工程局有限公司(中水六局)签订《海南省红岭灌区工程东干渠土建施工第II标自卸汽车租赁合同》。约定将5辆运输能力20-22m3自卸汽车出租给中水六局。中水六局现场代表为生产经理高伟,并约定车次数量及每车次运输距离需中水六局现场代表高伟签字确认生效。合同履行完毕后,双方于同年7月1日最后结算自卸汽车租赁费。


    1月22日,中水六局与石如玉签订《海南省红岭灌区东干渠土建施工第II标段隧洞暗涵段土石方开挖回填工程劳务分包合同》,约定将该标段土石方开挖回填工程劳务分包给石如玉,承包范围为2#隧洞暗涵段土石方开挖回填;合同价款暂定总价金额2001342元。并约定中水六局派驻代表为崔国印,其权限包括审批本合同工程进度、文件均需中水六局派驻现场代表签名后并加盖签证、预结算。


    3月11日, 石如玉与中水六局签订《混凝土泵车租赁合同》,约定中水六局租赁石如玉混凝土泵车用于施工;并约定中水六局现场代表为书记丁文。合同履行完毕后,经石如玉与项目部进行了结算。


    12月29日,石如玉为董事长的水安公司与中水六局签订《海南红岭灌区东干II标项目桩号36+731-38+650段石方运输合同》,约定中水六局将位于海南省定安县的红岭灌区工程东干渠土建施工第II标段工程的石方交给水安公司自卸汽车运输至指定区域并按要求堆放;水安公司提供挖掘机(或液压破碎锤)、自卸汽车;该合同没有约定中水六局现场代表。截止2019年6月29日,合同项下运输工程履行完毕。期间双方对变更后050号《石方运输合同》进行结算,截止4月自卸汽车运输费(沟槽石方开挖)工程量为84310.88m3,自卸汽车运输费(临时道路)工程量为2889m3,结算金额为3923955元。沟槽石方开挖工程量为60000m3,同时备注“因施工尚未全部完工,先暂定60000m3,最终以实际方量结算”。


    2019年1月9日,水安公司与中水六局签订《海南红岭灌区东干II标项目桩号53+472-54+261 段土石方运输合同》。 约定由水安公司为中水六局位于海南省定安县的红岭灌区工程东干渠土建施工第II标段工程进行取土场装车、自卸汽车运输至指定工作面,暂定合同总价1085600元。该合同也没有约定中水六局现场代表。


    石如玉的父亲石磊雇用被告中水六局现场施工人员刁占华在现场管理机械、设备,运输渣土、土方、石头的汽车数量,刁占华用“女神故里”微信号在工程工作群进行工程日报。每天报的出渣量是是大致的预估,按一车20方计量的。截止2019年6月29日,刁占华在工作群上报出渣量共计165479m3。


    石如玉、水安公司与中水六局在对案涉工程进行结算时,均是制作正式书面机械租赁费结算单、机械租赁使用时长签证单、工程结算单、完成工程量签证单,由石如玉签名、水安公司盖章,中水六局的项目经理、生产经理崔国印、蔡洪亮、蔺新龙、丁文胜,以及中水六局的工程部、财务部、安全部、质检部、设备部、商务部等人员签字,最后加盖中水六局的项目章,双方才完成结算。


       正式的工程结算单,有双方人员签字


微信中的《对账明细表》多处有暂估字样





 

   2019年8月24日,商务副经理史书宇通过微信向石磊微信发送了《对账明细表》,该《对账明细表》上没有石如玉签名和水安公司盖章,没有中水六局的项目经理、生产经理崔国印、蔡洪亮、蔺新龙、丁文胜以及中水六局的工程部、财务部、安全部、质检部、设备部、商务部等人员签字,也没加盖中水六局的项目章。


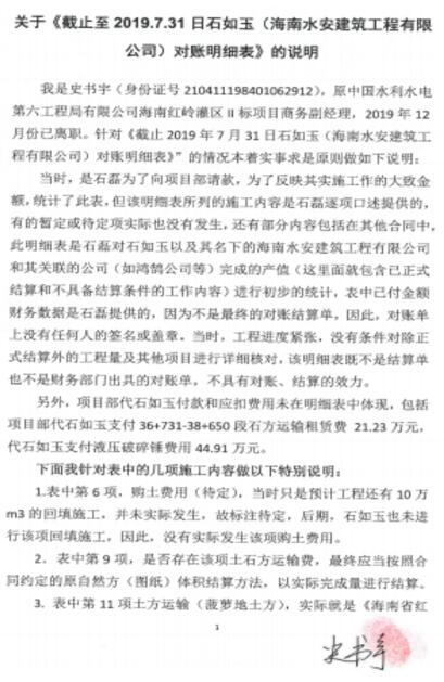
    2020年3月26日,史书宇出具《关于<截止至 2019.7.31日石如玉(海南水安建筑工程有限公司)对账明细表>的说明》,阐明当时是石磊为了向项目部请款,为反映其实施工作的大致金额,统计了此表,表中已付金额财务数据是石磊提供的,因为不是最终的对账结算单,该明细表既不是结算单也不是财务部门出具的对账单,不具有对账、结算的效力。


    截止2020年1月19日,中水六局向石如玉、水安公司款合计人民币11744300元。


    中水六局认为已经支付完工程款,而石如玉、水安公司认为中水六局要按照史书宇微信发送的《对账明细表》结算。2021年5月15日,石如玉和水安公司向法院起诉中水六局,要求支付海南省红岭灌区东干渠施工款项人民币7969935元及仲裁费63383元、保全费5000元、保全保险费13426.09元。


    2021年11月1日,定安县人民法院作出民事判决:一、被告中国水利水电第六工程局有限公司在本判决生效之日起十五日内向原告石如玉、海南水安建筑工程有限公司支付工程施工各种费用合计人民币2451089元;二、被告中国水利水电第六工程局有限公司在本判决生效之日起十五日内向原告石如玉、海南水安建筑工程有限公司退还质保金105600元;三、驳回原告石如玉、海南水安建筑工程有限公司的其他诉讼请求。


    判决后,石如玉、水安公司及中水六局均提起了上诉。


    近日来自中国人民大学、中国社会科学院、北京大学、中国政法大学、首都经贸大学的5位知名法学教授对此案进行了论证。法学专家一致认为:石如玉、水安公司的请求没有合法依据。


    一是史书宇通过微信发送的《对账明细表》并非职务行为,该《对账明细表》不具有对账结算效力,不能作为涉案工程结算的依据。在中水六局与石如玉、水安公司签订的案涉相关合同中,约定了中水六局的现场代表以及现场代表的权限,也约定了结算的程序。史书宇不是涉案相关合同约定的中水六局的现场代表或项目经理,他也不是中水六局的财务人员和工程部人员,其不负责对账工作也不负责核对工程量的工作,没有对账权,不具有代表中水六局核对工程量和对账的权利。《民法典》第一百七十条的规定:“执行法人或者非法人组织工作任务的人员,就其职权范围内的事项,以法人或者非法人组织的名义实施的民事法律行为,对法人或者非法人组织发生效力。法人或者非法人组织对执行其工作任务的人员职权范围的限制,不得对抗善意相对人。”本案中,史书宇并非职务代理人,其通过微信发送的《对账明细表》不属于职务行为,《对账明细表》不具有对账结算的效力,《对账明细表》不能作为石如玉、水安公司与中水六局之间涉案工程的最终结算依据。


    二是石如玉和水安公司依据《对账明细表》主张各项费用合计为人民币20929180元,并没有证据支持。石如玉和水安公司作为施工方,按照谁主张谁举证的原则,石如玉和水安公司应当承担证明其所主张的人民币20929180元工程费用实际发生并具备结算支付条件的举证责任。石如玉和水安公司依据《对账明细表》主张各项费用中,对中水六局已经明确认可的14244979元的费用(包含双方已经签订结算单以及中水六局自行承认的费用,未扣减中水六局主张应扣减的支付给赵泽星破碎锤设备租赁费10万元、支付给岑选江破碎锤设备租赁费26万元、支付给吕扬锋设备租赁费21.4195万元、支付堆放的土石料外运及复垦费用5.0863万元)应于认定,但对于双方有争议,又没有其他证据证明实际产生该费用的情况下,对石如玉和水安公司所主张的其他的各项费用应不予认定。


    三是水安公司主张按照石方出渣量计算050号《石方运输合同》项下石方运输费用7446555元,从而主张中水六局应支付遗漏运输费用3219655元,没有事实依据和法律依据。首先,中水六局与水安公司签订的 050 号《石方运输合同》已经明确约定运输费按照自然方(图纸)体积进行结算,双方应按照050号《石方运输合同》中的约定执行。其次,050号《石方运输合同》所涉及的桩号36+731-38+650 标段的土石方工程,该工程先由杨木养施工队负责施工。在杨木养施工队退场后,水安公司承接该工程继续施工。按照常理,为了切割清楚工程量,水安公司在进场前应当进行现场联合测量才能交割确定清楚施工工程量。中水六局提交的杨木养施工队代表杨华强,中水六局代表曹英刚、高伟及刁占华进行了现场联合测量的《原地形测量成果表》,海南瑞祥建筑安装工程有限公司出具的《关于红岭灌区东干II标段桩号6+731-K38+650段土石方工程量情况的说明》,预证明三方联测的真实性。但没有石磊或者水安公司的明确授权,无法证明刁占华代表水安公司确认联测结果。第三,刁占华用“女神故里”微信号在报送的出渣量165479m3实际上是刁占华按照一车20方估算出来的量,并非准确的石方量,而且该石方量是松方(即虚方或者车辆方)不是自然方。水安公司与中水六局签订的050号《石方运输合同》,已经明确约定按照自然方(图纸)体积进行结算,而不是按松方(虚方、车辆方)体积进行结算适用的综合运输单价。因此水安公司主张按照土石方出渣量165479m3×45元/m3计算该合同项下石方运输费用7446555元,进而主张中水六局支付遗漏运输费用3219655元,没有事实和法律依据。


    根据“谁主张,谁举证”的原则,水安公司应当对其进场时渠道K36+731—K38+650开挖工程剩余石方量(即自然方体积)以及该公司进场后实际完成运输石方量(即自然方体积)承担举证责任。刁占华按照车辆估算的出渣量是松方体积不是自然方体积,且是按照一车20方估算,最终没有得到中水六局的确认。但考虑到该石方运输已经完成,从公平的角度,宜按照《中华人民共和国水利部水利建筑工程预算定额》中《土石方松实系数换算表》规定的石方的自然方与石方的松方之间的换算系数1:1.53,将出渣量165479m3换算为自然方[即165479m3÷1.53=108156m3)],之后才能用换算所得的自然方108156m3乘以自然方综合单价45元/m3,计算得出050号《石方运输合同》项下实际产生的运费合计为4867020元,减去中水六局与水安公司已经结算并支付的合同项下发生运输费3923995元,需再向水安公司支付的运输费为943025元。因出渣量165479m3石方体积是按照一车20方的最高量做的统计,不够精准,故可将需支付的运输费943025元适当调低。 


    对此案件,媒体将继续关注。

上一篇:发送实名举报函、投标举报函、评标结果质疑函,COMLAB公司被判侵犯泰通科技公司名誉权

下一篇:河北平山县一单位否定省高院判决!法学专家:依法行政的反面案件

法询网诚征合作 | 合作网站 | 联系《中法网》 | 关于《中法网》
京ICP备2005107288号  |   QQ:773977605  |  地址:WWW.CNLAW.WANG  |  电话:88888888  |